010-84279654
扫一扫关注微信公众号:
今年将对这10类产品质量安全进行重点排查治理
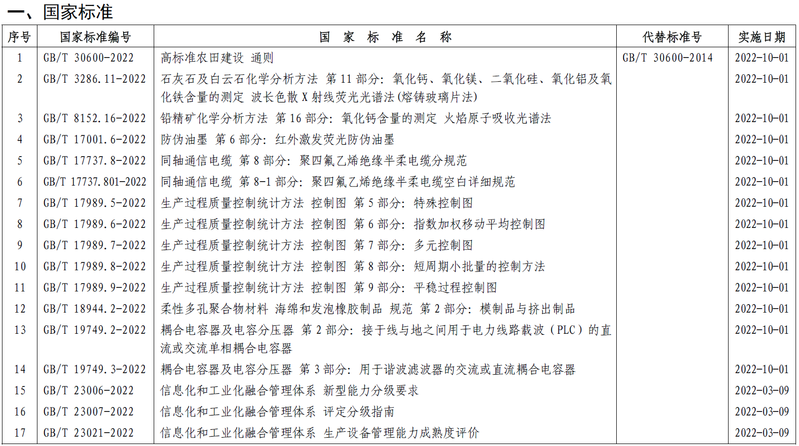
357项国家标准批准发布
142项行业计量技术规范拟立项公示
《全国重点工业产品质量安全监管目录(2022年版)》发布
市场监管总局关于印发《国家标准样品管理办法》的通知
关于征求《食品营养强化剂 柠檬酸亚铁》、《食品营养强化剂 碳酸锌》2项食品安全国家标准(征求意见稿)意见的通知